太子湾鲸域售楼处(太子湾鲸域)首页网站-太子湾鲸域营销中心欢迎您-楼盘详情-最新价格-户型图-容积率#售楼处

搜狐焦点来宾站 2025-06-12 15:09:48
用手机看
扫描到手机,新闻随时看

扫一扫,用手机看文章
更加方便分享给朋友

从收购价格来看,收购定价多通过备案价折扣的方式进行,如湖州南湖区多项目收购价格约为备案价格的90%左右;杭州祥生・银湖新语项目收购房源为企业自持商品房及车位,温州三个项目收购房源均为企业配建的政策性住房,因此…

✨太子湾鲸域✨✽✽✽✽

💎太子湾鲸域售楼处电话☎:4009027191【售楼处认证】⭐⭐⭐⭐

⭐在售户型图⭐项目介绍⭐最新房源⭐周边配套详细解

⭐*开发商营销中心诚挚邀请,一键预约,尊享内部折扣!匠心独运的精品项目,恭候您的品鉴与选择!

✅为给您更好的看房体验请提前来电预约(给您预留现场销售和停车位)

✅注意:本项目不收任何费用,售楼中心〢欢迎来电咨询〢

太子湾鲸域售楼处电话☎:400-902-7191【售楼处认证】⭐⭐⭐⭐

太子湾鲸域营销中心电话☎:400-902-7191【营销中心认证】⭐⭐⭐⭐

太子湾鲸域销售中心电话☎:400-902-7191【销售中心认证】⭐⭐⭐⭐

2025,太子湾全面迈入兑现元年

当170万m²招商太子湾滨海城市综合体

迎着春风蓬勃生长,多元配套丰盈成真

当山海、艺术与商业翩然融合

新品牌纷纷进驻,打开蛇口都市生活新篇章

当海滨长廊不断延伸,引入新的风景

微度假目的地与邮轮一起扬帆起航

招商蛇口大作——

招商太子湾滨海城市综合体

这座沉淀无限可能的未来滨海大城

汇聚商业、办公、商务公寓、住宅、酒店、文化艺术、仓库、国际学校、国际医院等多元业态

【项目基础信息】

【开发商】深圳市乐艺置业有限公司

【地址】深圳市南山区港湾大道与沁海路交汇处

【占地面积】约5090㎡

【建筑面积】约23000㎡

【总户数】80户

【层高】3.6m

【总楼层】21/25层

【产品】约236-309㎡公寓

【梯户比】3梯2户/2梯2户

太子湾鲸域售楼处电话☎:400-902-7191【售楼处认证】⭐⭐⭐⭐

太子湾鲸域营销中心电话☎:400-902-7191【营销中心认证】⭐⭐⭐⭐

太子湾鲸域销售中心电话☎:400-902-7191【销售中心认证】⭐⭐⭐⭐

三大核心经济驱动:

旅游红利,邮轮母港引擎:漂浮在海上的黄金产业,带动城市第三产业快速发展。实现旅客吞吐量将超过150万人次/年,1:10直接经济效益,带动周边物业价值攀升。

总部经济:300m超甲级写字楼,世界商务集群、创意办公,全球名企总部聚集,高净值人才涌入,土地价值日益凸显,总部经济带动区域腾飞。

24小时商业:46万㎡国际滨海商业,体量超过 2个香港海港城,环球上流生活元素,集结于10分钟徒步圈内,mall+商业街模式形成24小时无间断商业。四大人群聚焦于此,区域常住人口约16.7万,7万办公人群,10万旅游会务人群,5万地铁生活圈消费人群, 区域价值未来可期。

周边配套

交通方面:海:坐拥蛇口邮轮母港,目前已开通往香港国际机场、香港港澳码头、澳门氹仔、珠海九州等船次,旅游航线已开通至日本、越南、东亚、东南亚航线;可以半小时到达宝安国际机场、1小时到达香港国际机场、澳门国际机场。

陆:太子湾整体的设有三横二纵,分别是望海路、南海大道延长线、港湾大道(三横),以及南海大道、兴海大道(二纵)呈纵横交错,内部设有13条通道。半小时内即可快速通达后海总部基地、福田CBD等深圳核心区域。望海路(将改造成地上地下双层路)、微波山隧道(建设中)、东滨路、南海大道、兴海大道等主干道,路网交通发达;

空:可快速抵达深圳T3国际机场、香港国际机场、澳门国际机场;

轨:地铁2号线(蛇口港站660米)、地铁5号线(赤湾站1.6公里)、地铁12号线(太子湾站200米)、地铁28号线(规划中),轨道交通便利。

教育方面:七大国际学校:太子湾国际学校、深圳蛇口国际学校、蛇口科爱赛国际学校、深圳贝赛斯国际学校、深美国际学校、韩国国家学校、深圳日本人学校。

商圈方面:太子湾商业体量约46万㎡,汇聚购物中心、滨海餐饮、休闲娱乐、艺术鉴赏等多样模式,包括全球首家旗舰海滨K11、D-park、兰桂坊LKF、海上世界等,形成海平线上的香榭丽舍大街。

太子湾鲸域售楼处电话☎:400-902-7191【售楼处认证】⭐⭐⭐⭐

太子湾鲸域营销中心电话☎:400-902-7191【营销中心认证】⭐⭐⭐⭐

太子湾鲸域销售中心电话☎:400-902-7191【销售中心认证】⭐⭐⭐⭐

生态方面:背山面海 四重景观构建人生大境

山:大南山、小南山、赤湾山等;

海:深圳湾一线海景;

廊:十五公里滨海休闲长廊;

园:文天祥纪念公园、四海公园、女娲滨海公园、南山公园、深圳湾公园等10多个公园。

区域价值

【前海蛇口 升格打造国际海洋城】

项目位于前海蛇口,集“粤港澳大湾区、社会主义示范区、前海蛇口自贸区、一带一路”四大国家级发展战略于一身,处热点板块深圳湾和前海湾重叠处,吸纳双湾优越资源。同时,随着2021年深圳十四五重大规划中蛇口国际海洋城的启动,太子湾前瞻布局战略性新兴邮轮产业,占据先天优势成为城市新一轮发展的起点,将推动区域不断向前发展。

【太子湾 起笔蛇口发展2.0时代】

太子湾片区规划总建筑面积约170万㎡,总占地约69万㎡,汇集办公、居住、商业、艺术中心、酒店等多元业态。以“一湾三坊城中城”概念打造布局,在独一无二的太子湾滨海区,汲取山、海、城三大元素,构建高端“居住坊”、“商业坊”、“港务坊”。凭借独树一帜的规划与强大的枢纽功能,成就高端元素集萃纷呈的“城中之城”。

太子湾鲸域售楼处电话☎:400-902-7191【售楼处认证】⭐⭐⭐⭐

太子湾鲸域营销中心电话☎:400-902-7191【营销中心认证】⭐⭐⭐⭐

太子湾鲸域销售中心电话☎:400-902-7191【销售中心认证】⭐⭐⭐⭐

🌟大师高定 独立作品 🌟【海岸独立作品 极尚纯度礼献湾区】170万㎡太子湾板块唯一在售真公寓,首排一线海景,永久无遮挡,绝版臻藏。

【世界大师执笔 致敬城市双塔】聘请国际著名PAL设计事务所创始人梁景华,运用“Simple is the best”设计理念,亲自打造个性化、极致和美的顶级生活空间。【极致个性 营造纯粹塔尖圈层】稀缺纯大平层(233-307㎡)公寓产品,为塔尖人物量身定制,打造高端纯粹顶贵圈层。

【270度宽景海幕阳台 尽收湾海大美】通燃气,带阳台(户户三阳台),户户270度三面景观,南北通透,朝南看海;以比肩世界顶级奢居标准,及鲸系科技系统,成就湾区一线恒定资产。

【三大尊享领域 打造精致生活形态】鲸派圈层会所——健身房、雪茄房等会所,打造圈层名流奢享地;云端私密花园——独具设计特色,会客、派对、观景一应俱全;空中无边际泳池——无边框视觉效果设计,对望星辰大海。

太子湾鲸域售楼处电话☎:400-902-7191【售楼处认证】⭐⭐⭐⭐

太子湾鲸域营销中心电话☎:400-902-7191【营销中心认证】⭐⭐⭐⭐

太子湾鲸域销售中心电话☎:400-902-7191【销售中心认证】⭐⭐⭐⭐

【四大极粹配置 领演世界生活方式】3.6m奢阔层高,匹配塔尖生活高度;3阳台极致设计,湾区美景尽收眼底;1:1.5黄金车位比,领衔湾区顶豪配置;3梯2户专梯入户,私密从容,尽显尊贵。

【管家式服务 成就前沿尊崇礼遇】特聘长富物业,以国家注册物业管理师多年高端物业的服务经验,专注人性化智慧生活垂直领域,全方位护航塔尖人物的前沿生活。【CFC缔造者 为太子湾再开新篇】深圳市骏丰城投资发展有限公司成立于2000年,21载时光坚持立足深圳创新发展,始终以“精益求精,服务社会”为理念,坚持打造高端地标物业,303m深圳南塔——CFC长富金茂大厦缔造者,以一脉相承的匠心精神,为时代缔造城市精品,为湾区再开人居新篇。

【户型鉴赏】✨ 建面约233㎡《4+1房2厅3卫》

✨ 建面约307㎡《4+1房3厅5卫》——01✨ 建面约307㎡《3+1房2厅5卫》——02

✨太子湾鲸域✨✽✽✽✽

太子湾鲸域售楼处电话☎:400-902-7191【售楼处认证】⭐⭐⭐⭐

太子湾鲸域营销中心电话☎:400-902-7191【营销中心认证】⭐⭐⭐⭐

太子湾鲸域销售中心电话☎:400-902-7191【销售中心认证】⭐⭐⭐⭐

🔥可来电话预约销售顾问,专业一对一热情服务让您用专业眼光去购房!

免责声明:部分信息来源于网络,如果侵权,请联系及时删除,联系电话:4009027191

房产信息:

2025年5月,浙江、四川率先发行收购存量商品房的专项债,意味着地方收购存量商品房进程取得了新突破,引起了市场关注。此次浙江、四川发行专项债用于收购存量商品房涉及多个项目,债券总金额接近20亿元,为各地提供了参考样本,预计后续专项债收购存量商品房也有望加速。

政策梳理:政策持续落位,为收购存量商品房提供资金支持

早在2023年2月,央行就设立“租赁住房贷款支持计划”,额度为1000亿元,支持金融机构在8个试点城市发放租赁住房购房贷款。2024年以来,中央及监管部门对收购存量商品房的资金支持政策持续落地,当前各地收购存量商品房的资金来源主要包括住房租赁团体购房贷款、保障性住房再贷款、专项债券等,各项支持政策落地时间及主要内容见下表:

表:支持收购存量商品房的资金来源政策落地时间及主要内容

数据来源:政府网,中指数据CREIS(点击查看)

政策研究:https://u.fang.com/ytcrnn/

中指研究院长期跟踪中央及全国各地房地产相关政策,持续为政府部门和企业提供政策监测服务,为各地政府完善房地产政策工具箱提供参考借鉴,同时帮助企业跟踪政策变化,更好地把握政策窗口,点击了解详情。

不同资金在利率和贷款年限上存在差异。

住房租赁团体购房贷款:贷款年限不超过30年,利率由商业银行根据借款人风险状况、风险缓释措施等因素合理确定,参考已落地贷款,2024年12月,建行江西省分行向上饶市发放住房租赁团体购房贷款2400万元,期限27年,利率2.95%。整体来看,住房租赁团体购房贷款的年限较长,但利率相对也较高;

保障性住房再贷款:2024年5月设立时央行发放的利率为1.75%,期限最长为5年(展期4次),期限较短,21家全国性银行向各地国企发放资金时通常要在1.75%的基础上加点,实际发行的贷款利率整体或在2.5%以上,部分甚至接近3%;2025年5月7日央行下调结构性货币政策工具利率0.25个百分点,保障性住房再贷款利率降至1.5%;

地方政府专项债券:从已发行的用于收购存量商品房的专项债券来看,发行利率在1.3%-2.13%之间,专项债券的期限分别为10年、20年、30年。对比来看,专项债券是利率水平较低且期限较长的一种方式

表:不同资金来源利率和贷款年限差异

数据来源:中指研究院综合整理

政策研究:https://u.fang.com/ytcrnn/

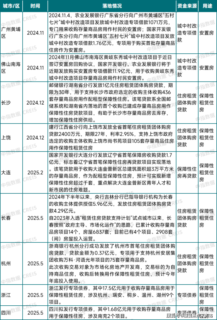
进展:各地收购存量商品房持续推进,专项债券收购迎来突破

表:2024年以来部分城市收购存量商品房落地案例

数据来源:各地官方网站,中指研究院综合整理

政策研究:https://u.fang.com/ytcrnn/

2024年四季度以来,部分城市通过一些创新举措在收购存量商品房方面取得了一定效果。如广州、佛山将收购存量商品房与城中村改造相结合,广州、佛山部分城中村改造项目使用城中村改造专项借款收购存量商品房作为安置房,一方面加速了城中村改造项目的推进,另一方面也助力库存去化。据报道,截至2025年5月30日,黄埔全区通过“房票安置”模式累计完成认购商品房1100余套,去化面积近10余万平方米,拉动资金流转超20亿元。

表:截至6月10日专项债收购存量商品房情况

数据来源:各地官方网站,中指研究院综合整理

政策研究:https://u.fang.com/ytcrnn/

今年5月浙江、四川先后发行专项债券收购存量商品房。自2024年10月财政部发声支持专项债券收购存量商品房以来,用于收购存量商品房的专项债券在浙江、四川先后发行落地,两省均为专项债券“自审自发”试点省份,也是首批专项债券得以率先落地的原因之一。

从金额来看,浙江、四川两地用于收购存量商品房的专项债券分别为17.5亿元、1.7亿元,分别占各省当期发行新增专项债券的3.2%、0.6%(浙江、四川当期分别发行新增专项债券552.7亿元、284.3亿元),合计发行金额19.2亿元,整体规模不高。

从收购项目的企业性质来看,两地合计11个收购项目,其中7个项目为地方国企所有,2个为混合所有制企业项目,2个为民企项目,地方国企的项目是收购主力,其收购金额达16.5亿元,占比超85%。

从收购价格来看,收购定价多通过备案价折扣的方式进行,如湖州南湖区多项目收购价格约为备案价格的90%左右;杭州祥生・银湖新语项目收购房源为企业自持商品房及车位,温州三个项目收购房源均为企业配建的政策性住房,因此收购价格折扣较大,如万科・欧洲华庭,协商确定本次收购户型建筑面积90、120平方米的价格在国有建设用地使用权出让合同约定指定销售价基础上再进行9折,分别按备案价的63%、54%进行计算。

从收购房源用途来看,多数收购项目用于保障性租赁住房,其中南充仪陇县项目部分收购房源用于配售型保障房。值得注意的是,湖州溪畔居等项目先期用于保障性租赁住房,在运营期满后出售房产,即先租后售,项目整体运营收入包括保障性租赁住房的租金收入、出售房产收入、停车费收入。

展望:未来专项债收购存量商品房推进节奏有望加速,加快各地去库存,改善市场供求关系

本次浙江、四川率先发行用于收购存量商品房专项债券规模较小,更多起到信号作用,为后续加大发行规模积累经验,并为其他省市提供参考借鉴。

专项债券为各地收购存量商品房提供了成本更低、期限更长的资金来源,一定程度有利于疏通当前各地收购存量商品房中的部分卡点问题,也有利于加快各地去库存工作,直接改善供求关系,促进房地产市场修复。

另外,两地收购存量商品房的定价方式及运营模式也为其他城市提供参考,预计短期更多地区或将发行专项债收购存量商品房,特别是专项债券“自审自发”试点地区可能加速落地。

声明:本文由入驻焦点开放平台的作者撰写,除焦点官方账号外,观点仅代表作者本人,不代表焦点立场。