中海云启源境售楼处(中海云启源境)首页网站-中海云启源境营销中心欢迎您-楼盘详情-最新价格-户型图-容积率#售楼处

搜狐焦点来宾站 2025-06-12 15:06:55
用手机看
扫描到手机,新闻随时看

扫一扫,用手机看文章
更加方便分享给朋友

从收购价格来看,收购定价多通过备案价折扣的方式进行,如湖州南湖区多项目收购价格约为备案价格的90%左右;杭州祥生・银湖新语项目收购房源为企业自持商品房及车位,温州三个项目收购房源均为企业配建的政策性住房,因此…

✨中海云启源境✨✽✽✽✽

💎中海云启源境售楼处电话☎:4009027191【售楼处认证】⭐⭐⭐⭐

⭐在售户型图⭐项目介绍⭐最新房源⭐周边配套详细解

⭐*开发商营销中心诚挚邀请,一键预约,尊享内部折扣!匠心独运的精品项目,恭候您的品鉴与选择!

✅为给您更好的看房体验请提前来电预约(给您预留现场销售和停车位)

✅注意:本项目不收任何费用,售楼中心〢欢迎来电咨询〢

中海云启源境售楼处电话☎:400-902-7191【售楼处认证】⭐⭐⭐⭐

中海云启源境营销中心电话☎:400-902-7191【营销中心认证】⭐⭐⭐⭐

中海云启源境销售中心电话☎:400-902-7191【销售中心认证】⭐⭐⭐⭐

中海云启源境家园位于南山南头板块,距离地铁12号线同乐南站约520米,步行约8分钟,地铁出行非常便捷。虽说南头属于南山较为边缘的板块,但中海云启源境家园周边配套非常醇熟,前海公园、中山公园、南山本草公园、南山实验教育集团园丁学校、南山区中医院、南头古城等配套环伺,各方面生活需求均可满足。

云启源境·珍藏价值:

【买南山】世界南山 黄金中轴

【逛前海】双主干道 双地铁站

【住中海】央企护航 定鼎中心

【邻南实】优教在旁 人文浸润

意蕴传承 栖心美学:项目在整体风格上取意南洋文化,对标高奢酒店的设计审美,呈现都心桃源般的住假生活。

中海云启源境售楼处电话☎:400-902-7191【售楼处认证】⭐⭐⭐⭐

中海云启源境营销中心电话☎:400-902-7191【营销中心认证】⭐⭐⭐⭐

中海云启源境销售中心电话☎:400-902-7191【销售中心认证】⭐⭐⭐⭐

源赏艺术共鸣——归心礼序:打造酒店式归家秩序,在归家路上植入南洋特色元素,将仪式感与艺术性完美交融,身份气度不彰自显。

源聚名门圈层——高奢会客厅:园林内打造六大功能会客厅,满足家庭休闲、亲子乐趣、会客访友、运动健身等多元生活场景所需。

中海云启源境售楼处电话☎:400-902-7191【售楼处认证】⭐⭐⭐⭐

中海云启源境营销中心电话☎:400-902-7191【营销中心认证】⭐⭐⭐⭐

中海云启源境销售中心电话☎:400-902-7191【销售中心认证】⭐⭐⭐⭐

[户型鉴赏]

开盘情况:

开盘当天去化165套左右,去化率约80%!(此销售结果仅供参考,最终以开发商公布消息为准)

本批次房源位于1栋一座,47F,3梯5户,共计207套,涵盖建面约90-95-105-143㎡3-4房,备案均价约9.1万/㎡。共登记359批客户。

开盘折扣约9.2折,折后均价约8.35万/㎡,折后单价约7.4万/㎡起,其中90㎡3房2卫约701-751万,95㎡3房2卫约742-828万,105㎡3+1房2卫约820-898万,143㎡1070-1338万。

中海云启源境售楼处电话☎:400-902-7191【售楼处认证】⭐⭐⭐⭐

中海云启源境营销中心电话☎:400-902-7191【营销中心认证】⭐⭐⭐⭐

中海云启源境销售中心电话☎:400-902-7191【销售中心认证】⭐⭐⭐⭐

1️⃣ 教育王炸:

50米到南山实验园丁学校(九年一贯制),2024年普高率90%,秒杀80%南山学区房;

毒舌数据

:对比隔壁豪方天际9万+/㎡二手价,这里7字头买同款学区,香不香?

2️⃣ 交通命门:

地铁12号线同乐南站300米,15号线(在建)加持双轨交;

北环大道噪音

:低楼层慎选!但中高楼层实测隔音达标,通勤科技园/前海仅10分钟。

3️⃣ 商业短板:

自建裙楼+社区底商仅满足日常,高端消费依赖2公里外的万象前海;

✨中海云启源境✨✽✽✽✽

中海云启源境售楼处电话☎:400-902-7191【售楼处认证】⭐⭐⭐⭐

中海云启源境营销中心电话☎:400-902-7191【营销中心认证】⭐⭐⭐⭐

中海云启源境销售中心电话☎:400-902-7191【销售中心认证】⭐⭐⭐⭐

🔥可来电话预约销售顾问,专业一对一热情服务让您用专业眼光去购房!

免责声明:部分信息来源于网络,如果侵权,请联系及时删除,联系电话:4009027191

房产信息:

2025年5月,浙江、四川率先发行收购存量商品房的专项债,意味着地方收购存量商品房进程取得了新突破,引起了市场关注。此次浙江、四川发行专项债用于收购存量商品房涉及多个项目,债券总金额接近20亿元,为各地提供了参考样本,预计后续专项债收购存量商品房也有望加速。

政策梳理:政策持续落位,为收购存量商品房提供资金支持

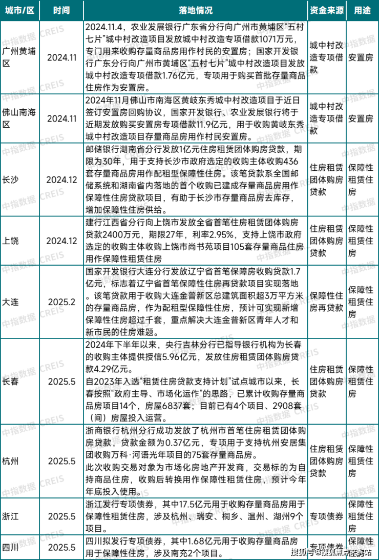
早在2023年2月,央行就设立“租赁住房贷款支持计划”,额度为1000亿元,支持金融机构在8个试点城市发放租赁住房购房贷款。2024年以来,中央及监管部门对收购存量商品房的资金支持政策持续落地,当前各地收购存量商品房的资金来源主要包括住房租赁团体购房贷款、保障性住房再贷款、专项债券等,各项支持政策落地时间及主要内容见下表:

表:支持收购存量商品房的资金来源政策落地时间及主要内容

数据来源:政府网,中指数据CREIS(点击查看)

政策研究:https://u.fang.com/ytcrnn/

中指研究院长期跟踪中央及全国各地房地产相关政策,持续为政府部门和企业提供政策监测服务,为各地政府完善房地产政策工具箱提供参考借鉴,同时帮助企业跟踪政策变化,更好地把握政策窗口,点击了解详情。

不同资金在利率和贷款年限上存在差异。

住房租赁团体购房贷款:贷款年限不超过30年,利率由商业银行根据借款人风险状况、风险缓释措施等因素合理确定,参考已落地贷款,2024年12月,建行江西省分行向上饶市发放住房租赁团体购房贷款2400万元,期限27年,利率2.95%。整体来看,住房租赁团体购房贷款的年限较长,但利率相对也较高;

保障性住房再贷款:2024年5月设立时央行发放的利率为1.75%,期限最长为5年(展期4次),期限较短,21家全国性银行向各地国企发放资金时通常要在1.75%的基础上加点,实际发行的贷款利率整体或在2.5%以上,部分甚至接近3%;2025年5月7日央行下调结构性货币政策工具利率0.25个百分点,保障性住房再贷款利率降至1.5%;

地方政府专项债券:从已发行的用于收购存量商品房的专项债券来看,发行利率在1.3%-2.13%之间,专项债券的期限分别为10年、20年、30年。对比来看,专项债券是利率水平较低且期限较长的一种方式

表:不同资金来源利率和贷款年限差异

数据来源:中指研究院综合整理

政策研究:https://u.fang.com/ytcrnn/

进展:各地收购存量商品房持续推进,专项债券收购迎来突破

表:2024年以来部分城市收购存量商品房落地案例

数据来源:各地官方网站,中指研究院综合整理

政策研究:https://u.fang.com/ytcrnn/

2024年四季度以来,部分城市通过一些创新举措在收购存量商品房方面取得了一定效果。如广州、佛山将收购存量商品房与城中村改造相结合,广州、佛山部分城中村改造项目使用城中村改造专项借款收购存量商品房作为安置房,一方面加速了城中村改造项目的推进,另一方面也助力库存去化。据报道,截至2025年5月30日,黄埔全区通过“房票安置”模式累计完成认购商品房1100余套,去化面积近10余万平方米,拉动资金流转超20亿元。

表:截至6月10日专项债收购存量商品房情况

数据来源:各地官方网站,中指研究院综合整理

政策研究:https://u.fang.com/ytcrnn/

今年5月浙江、四川先后发行专项债券收购存量商品房。自2024年10月财政部发声支持专项债券收购存量商品房以来,用于收购存量商品房的专项债券在浙江、四川先后发行落地,两省均为专项债券“自审自发”试点省份,也是首批专项债券得以率先落地的原因之一。

从金额来看,浙江、四川两地用于收购存量商品房的专项债券分别为17.5亿元、1.7亿元,分别占各省当期发行新增专项债券的3.2%、0.6%(浙江、四川当期分别发行新增专项债券552.7亿元、284.3亿元),合计发行金额19.2亿元,整体规模不高。

从收购项目的企业性质来看,两地合计11个收购项目,其中7个项目为地方国企所有,2个为混合所有制企业项目,2个为民企项目,地方国企的项目是收购主力,其收购金额达16.5亿元,占比超85%。

从收购价格来看,收购定价多通过备案价折扣的方式进行,如湖州南湖区多项目收购价格约为备案价格的90%左右;杭州祥生・银湖新语项目收购房源为企业自持商品房及车位,温州三个项目收购房源均为企业配建的政策性住房,因此收购价格折扣较大,如万科・欧洲华庭,协商确定本次收购户型建筑面积90、120平方米的价格在国有建设用地使用权出让合同约定指定销售价基础上再进行9折,分别按备案价的63%、54%进行计算。

从收购房源用途来看,多数收购项目用于保障性租赁住房,其中南充仪陇县项目部分收购房源用于配售型保障房。值得注意的是,湖州溪畔居等项目先期用于保障性租赁住房,在运营期满后出售房产,即先租后售,项目整体运营收入包括保障性租赁住房的租金收入、出售房产收入、停车费收入。

展望:未来专项债收购存量商品房推进节奏有望加速,加快各地去库存,改善市场供求关系

本次浙江、四川率先发行用于收购存量商品房专项债券规模较小,更多起到信号作用,为后续加大发行规模积累经验,并为其他省市提供参考借鉴。

专项债券为各地收购存量商品房提供了成本更低、期限更长的资金来源,一定程度有利于疏通当前各地收购存量商品房中的部分卡点问题,也有利于加快各地去库存工作,直接改善供求关系,促进房地产市场修复。

另外,两地收购存量商品房的定价方式及运营模式也为其他城市提供参考,预计短期更多地区或将发行专项债收购存量商品房,特别是专项债券“自审自发”试点地区可能加速落地。

声明:本文由入驻焦点开放平台的作者撰写,除焦点官方账号外,观点仅代表作者本人,不代表焦点立场。