恒裕柏悦湾售楼处电话_恒裕柏悦湾售楼处24小时电话_首页网站_项目简介_售楼处
扫描到手机,新闻随时看
扫一扫,用手机看文章
更加方便分享给朋友
深圳恒裕柏悦湾
售楼处电话:400 909 1319 【营销中心】
预约咨询项目详细资料丨请拨打开发商24小时热线电话丨开发商预约看房热线电话
深圳恒裕柏悦湾售楼处电话:400 909 1319 项目介绍:地址、位置、房价、价格、户型图、开盘时间、容积率、交通、周边配套、商业配套、交房时间、备案价、什么时候交房、最新动态、最新消息、等楼盘详细资料;了解详细楼盘资料和最新折扣价格,请拨打售楼处24小时热线电话预约。恒裕柏悦湾位居 南山核心地段, 享受 深圳湾、前海湾、蛇口湾 三湾汇聚地利,是恒裕继 “恒裕滨城二期”、“前海国金汇”、“恒裕深圳湾” 之后, 打造的又一地标级作品。
深圳的发展速度之快,不得不叫人瞠目结舌。从1980年到今天,区区四十多年,深圳秉持着“来了就是深圳人”的包容性和创新求变的发展方向,创造了一个又一个的“深圳奇迹”。

让我们把目光放到南山区,这个经济繁荣之地,早已栋栋高楼起,造就了一个又一个不朽的神话。恒裕集团,以35年的豪宅经验,首次于深圳湾、前海湾、蛇口湾三湾汇聚的中心,七大总部基地集聚的超级总部半岛之核,匠筑豪宅中小户型。
深圳恒裕柏悦湾售楼处电话:400 909 1319 【营销中心】
柏悦湾雄踞深湾之心,承袭豪宅血统,地铁9号线南油西站上盖,软硬装精奢交付,革新定义“小户型天花板”。远超市场想象的实力红盘,势必登场即巅峰。

·深圳湾:发展各领先行业产业链最顶端的总部经济、全球经济终端枢纽。
·前海湾:肩负5大国家战略使命、16个国家战略定位、“特区中的特区”。
·蛇口湾:深圳改革开放的起点,是深圳面向世界的窗口。

七大全球总部基地,激荡全球资本的湾区超核,由总部经济带串联,吸引大批诸如腾讯、大疆、阿里巴巴等行业龙头企业,以及大批总部企业入驻,未来将吸引260万人才聚集。
·后海金融总部基地:国际金融创新发展集聚区。
·前海深港现代服务业合作区:国家战略性门户枢纽。
【北大、清华顶级高校资源,高层次人才汇聚】
·北大光华管理学院(瑞思楼):北大光华全球第五个校区,打造亚太地区“顶尖商学院” 。
• 清华大学港澳研究中心:依托清华大学深圳国际研究生院,开展学术研究和人才培养工作。
两大顶尖院校落位,汇聚顶级高智人士,打造柏悦湾无可比拟的超级圈层。

【时尚商业——潮流生活新天地】
自带2.2万㎡商业,以彰显时尚、精致的消费体验理念而打造,居住于此,享受时尚生活新天地

【国际金钥匙物业——成就至臻礼遇】
柏悦湾项目携手国际金钥匙管家服务,提供酒店式+馨管家服务,成就至臻礼遇与生活资本向往。
深圳最近新政频繁,很多想要买房的人可能会比较关注,今天给大家更新一般最新的政策。购房资格、首付利率信贷、公积金。落户等等。
深圳限购限贷政策
11月22日深圳重磅宣布。二套房首付从原来的7/8成统一调整为4成。再加上8月30日深圳官宣认房不认贷政策,以及9月28日下调房贷利率,深圳目前购房信贷政策做了很大的调整。
深圳买房条件
如果你是深户居民家庭、成年单身人士(含离异)
须在深圳市落户满3年,且能提供购房之日前在深圳市连续缴纳36个月及以上个人所得税或社会保险证明,方可购买商品住房。
如果你是非深户居民家庭、成年单身人士(含离异)
继续按照提供购房之日前在深圳市连续缴纳5年及以上个人所得税或社会保险证明方可购买商品住房的规定执行。
如果你是现役军人
部队驻地在深圳市的现役军人,可购买一套商品住房,无需提供社保或纳税证明。
如果你是移交安置深圳市的军休干部购房
移交安置我市且在我市无本人住房的军休干部可在本市限购一套住房,无需提交社保或纳税证明。购房人以我局转发的深圳市退役军人事务局出具的《军队退休干部安置花名册》记录为准。
以上如果 出现断缴怎么办:在购房之日前3年内出现社保断缴但不超过3个月(含3个月)的,如在购房之日前3年半内累计在深圳市缴纳社保满36个月且符合其他购房条件的,可以购买商品住房。
深圳限购政策
1、深户居民家庭中夫妻一方在我市落户满三年的且能提供购房之日前在本市连续缴纳36个月及以上个人所得税或社会保险证明的限购2套商品住房;
2、深户居民家庭夫妻双方入户均未满三年的,但是能提供购房之日前在本市连续缴纳60个月及以上个人所得税或社会保险证明的是限购1套商品住房;
3、非深户居民家庭、成年单身人士(含离异)能够提供购房之日前在本市连续缴纳60个月及以上个人所得税或社会保险证明的是限购1套商品住房;
4、深户成年单身人士(含离异)在我市落户满三年的提供购房之日前在本市连续缴纳36个月及以上个人所得税或社会保险证明的是限购一套商品住房;未满三年的但是能够提供购房之日前在本市连续缴纳60个月及以上个人所得税或社会保险证明的是限购1套商品住房。
打新积分规则、购房流程
目前深圳仍延续2021年的积分制度,啰嗦一句,从去年开始到现在,深圳大分部楼盘入市不需要看积分。
人才房最新申购政策
8月21日,深圳放宽可售型人才房申购条件,增加了第三、四队列。专科也可以买,3人也可以买三房。
四个列队
第一队列:申请人、共同申请人均具有本市户籍(申请人配偶为现役军人的,可以不受本市户籍条件限制),申请人参加本市社会保险(养老保险或者医疗保险,不含少儿医疗保险,下同)累计缴纳3年以上;申请人为单身的,应当年满35周岁。
第二队列:申请人具有本市户籍,在本市缴纳社会保险累计3年以上;申请人配偶、未成年子女不受本市户籍限制,未具有本市户籍的申请人配偶在本市正常缴纳社会保险,但在本市退休的除外;申请人为单身的,应当年满30周岁。
同时,申请家庭在认购截止日前,还应符合下列条件:
申请人具有全日制本科及以上学历(含教育部认可的境外高等院校毕业的归国留学人员),或者属于符合深圳市产业发展需要的技师(国家职业资格二级及以上),或者属于经深圳市人力资源和社会保障局认定的高层次人才(含领军人才、海外高层次人才);
申请人、共同申请人在本市未购买过准成本房、全成本房、社会微利房、全成本微利房、经济适用住房、限价商品房、安居型商品房等政策性住房,未享受过深圳市高层次人才购房补贴或者奖励补贴政策;申请人、共同申请人在本市未拥有任何形式自有住房(含住房建设用地,下同)且在认购截止日前5年内未在本市转让过或者因离婚分割过自有住房。
单身居民、2至3人家庭,可认购两房户型住房;高层次人才、4人及以上家庭可以申购3房户型。
第三队列:
申请人具有全日制专科学历,或者具有中级及以上专业技术资格,且具有中专及以上学历,或者具有技师、高级技师职业资格或高级职业资格,且职业资格证书符合深圳市紧缺工种(职业)目录,或者属于在世界技能大赛和国家级一、二类职业技能竞赛中获奖的人员,或者属于获得“中华技能大奖”“全国技能能手”“广东省技术能手”“深圳市技术能手”称号的人才,或者属于受深圳市委、市政府表彰的人员;
申请人具有本市户籍,参加本市社会保险累计3年以上;申请人配偶、未成年子女不受本市户籍限制,未具有本市户籍的申请人配偶在本市正常缴纳社会保险,但在本市退休的除外;申请人为单身的,应当年满30周岁。
第四队列:
申请人及共同申请人符合第一、第二、第三队列中任一队列的申请条件,家庭人口数为3人,且认购意向为三房户型住房。
2023年最新落户政策
深圳落户方式,主要有8种,分别是纯积分入户、应届生入户、在职人才引进、留学生入户、职称入户、随迁入户、技能类人才入户、投资纳税入户,因为篇幅有限,今天我们主要介绍一下今年2月出台的最新积分入户的政策。
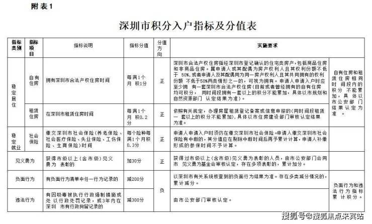
纯积分入户
入户条件:
(一)男性55周岁以下,女性50周岁以下;
(二)持有有效的深圳经济特区居住证;
(三)拥有深圳市合法产权住房或合法租赁住所连续满5年;
(四)依照法律法规正常缴纳深圳市养老保险或医疗保险累计满5年;
(五)无刑事犯罪记录,且未参加过国家禁止的组织及活动。
积分规则:
拥有深圳市合法产权住房,每满一个月积1分;
租赁住房每满一个月积0.2分;
缴交深圳市社保,每个险种每满一个月积0.3分;
获得市级以上见义勇为表彰加30分,有负面清单中任一行为记录减200分,有吸毒或行政拘留记录的减300分;
注意:
这是今年2月8日深圳市发改委、深圳市公安局及深圳市人力资源和社会保障局联合发布的《最新积分入户办法》,暂定施行5年,计划年中开启申报;
截止到9月11日,深圳二手楼盘的挂盘量达到54966套,相比上周增加了1531套。
从下图的变化趋势中也能看出来,政策出台之后,挂牌量一周时间就直接飞升。

但最重要的成交数据呢?
根据深圳住建局官网的数据,9月份截止到11日,深圳二手房一共成交了811套,环比上周上涨了26.4%。
成绩似乎也不错,但是所谓的26%涨幅,都是在此前低迷的成交数据基础上计算的,有很强的误导性。
9月份一共有30天,如今3分之一的时间过去了,成交才811套,按照这个成交速度,这个月最后的成交量顶多就是2500套。
8月深圳成交2422套,9月预估的数据几乎和8月一模一样。
这算哪门子回暖?
所以,挂牌量上涨又如何?带看的人越来越多又怎样?关键问题是大伙还是不买啊!
和深圳形成鲜明对比的,是北京和上海的数据。
北上在放开认房不认贷之后,北京一天时间成交超过1800套;
上海凭借着政策红利,8月底一波成交拉涨,最后8月的二手房成交1.4万套,是3月以来首次环比增长。
这说明什么?
这说明一线城市有资金的人不是不愿意买,只是你开的“条件”还没有让他“心动”。
原本深圳可能想的是释放一点点政策利好,市场就能回暖。
但大家的信心远比预想的要差。
何况深圳是一个楼市调控比上海和北京还要严格的城市,如果没有更宽松、更有安全感的政策环境,在当下这个经济环境,是很难让人放心出手买房的。
如今放开的效果不达预期,该怎么办?
恐怕只有一条路了——
全面放开限购
其实从最近几天市场传出的消息来看,深圳已经有了准备放开限购的苗头。
前两天据传深圳将准备放开社保要求。
深户只要在买房之前42个月内缴满36个月,非深户在66个月内缴满60个月,就可以拿到购房资格。
深户不需要严格执行连续3年社保、非深户不需要执行连续5年社保的要求。
昨天又传出在深圳直系亲属赠予、过户可以无需购房名额、家庭买房可登记在非深户/无名额配偶名下;
深圳的限购口子似乎在一点点松动。
当然,因为官方还没有正式发文件或者表态,所以明面上这些调整都还没有被官方确定。
深圳恒裕柏悦湾
售楼处电话:400 909 1319 【营销中心】
房价信息丨在售户型图丨项目介绍丨周边配套丨开发商预约看房热线电话
免责声明:以上所发布的楼盘相关信息仅供参考,所有图文资料及说明请以最终批文及双方在楼盘现场签署的买卖合同为准;本图文内容如无意中侵犯某方权益,请联系我们将会及时处理。
声明:本文由入驻焦点开放平台的作者撰写,除焦点官方账号外,观点仅代表作者本人,不代表焦点立场。
