星河盛境御府(星河盛境御府售楼处电话)首页网站-星河盛境御府营销中心-星河盛境御府欢迎您-楼盘详情-2025年最新价格-户型图-容积率@最新售楼处
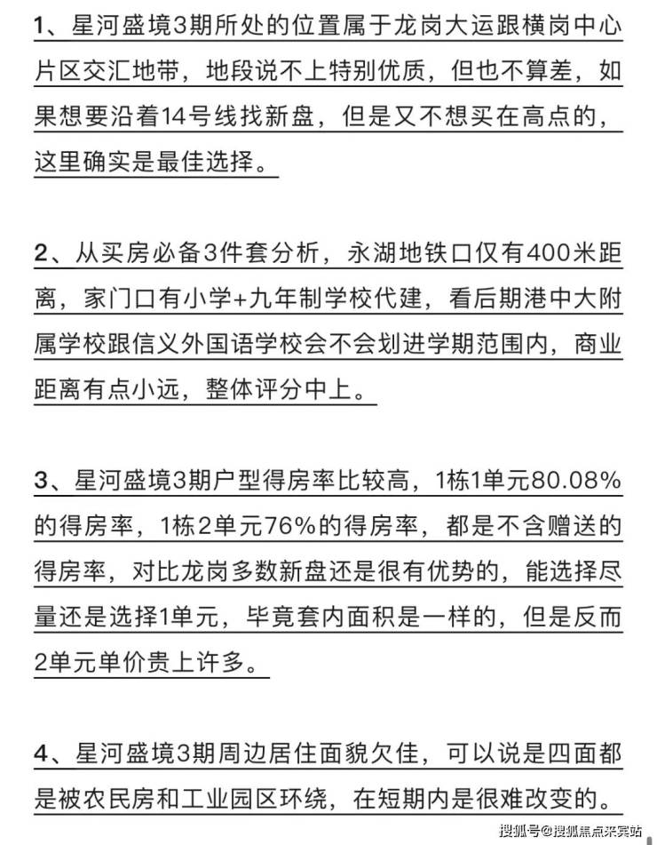
扫描到手机,新闻随时看
扫一扫,用手机看文章
更加方便分享给朋友
✅✔️星河盛境御府✅✔️
1.看房方式:星河盛境御府售楼处位置电话400-992-7960(开发商认证)✅✔️
2.预约方式:拨打星河盛境御府售楼处电话400-992-7960(售楼处认证)✅✔️
3.预约信息:需提供姓名、联系方式、预计到访人数及到访时间。✅✔️
4.预约福利:成功预约后,到访可领取额外房款的一个99折,并有专属置业顾问全程陪同讲解。拨打星河盛境御府售楼处电话400-992-7960
5.注意事项:为保证接待质量,请出发前进行预约,避免案场没有销售接待;也可提前1-3天预约销售;✅✔️
星河盛境御府售楼处电话☎:400-992-7960✔✔欢迎来电咨询!(预看房热线)可预约销售人员,专业一对一热情服务,让您用专业眼光去买房。

星河盛境御府售楼处电话:400-992-7960星河盛境御府营销中心电话:400-992-7960星河盛境御府售楼中心:400-992-7960楼盘项目全面介绍,本电话为开发商提供线上预约售楼电话,楼盘项目全面介绍(包含楼盘简介,均价,房价,现房,期房,别墅,叠墅,大平层,价格,楼盘地址,户型图,交通规划,备案价,备案名,项目配套,样板间,开盘时间,认筹时间,楼盘详情,售楼处电话,最新消息,最新详情,周边配套,一房一价,最新进展等详情咨询)楼盘详情丨价格丨更多优惠丨机不可失丨欢迎致电丨诚邀品鉴!售楼处位置丨特价房丨工抵房丨剩余房源丨户型图丨最新消息丨免责声明:将文章内容综合来源于网络、只作分享,版权归原作者所有!!如有侵权,请联系我们,我们第一时间处理如有问题欢迎来电咨询,专业一对一热情服务,让您用专业眼光去买房。如果您想了解更多楼盘详情,欢迎提前预约拨打星河盛境御府售楼处电话☎400-992-7960
免责声明:本文如无意中侵犯了某方的知识产权告知即删,部分内容图片可能来源于网络,无法核实其真实出处,如涉及侵权请联系删除!

1、项目区域及楼盘介绍
星河盛境3期,位于龙岗区横岗园山街道安红路与永湖路交汇处,项目前身为“龙岗区园山街道保安窝肚村城市更新单元”,南侧是信义金御山居(在建),西北侧约200米是信义玻璃厂,3号地铁线“永湖站”距离约400米。
项目周边重点打造阿波罗未来产业城,横岗光学智谷等高新产业。
其中“光学智谷”是横岗最大的产业板块,总占地7平方公里,根据龙岗区的相关规划,将打造成为集光学显示、半导体、文化创意于一体的科技制造城、创意生活谷。
如今初具雏形的阿波罗未来产业城,自2014年开园建设,历经十年已经尽显规模,当前阿波罗未来产业城整体定位为深港东部科技产业走廊的深圳第一站,深圳未来产业先导区。
一期星河盛境府,于2021年4月29日取证入市,推出438套房源,面积86-116㎡住宅,备案均价5.22万/㎡,已经全部售罄,且交楼入住。01地块是《盛境御府》,总占地面积约1.83万㎡,总建筑面积约13.4万㎡,计容建筑面积约10万㎡,容积率5.37,绿化率40%,共由3栋总高26-49层住宅+1栋商务公寓组成,其中1栋1单元商品房33层,1栋2单元商品房49层,2栋1单元安居型商品房26层,2栋2单元商务公寓办公31层。
二期星河盛境都荟大厦安居房以及公寓。项目02地块是《盛境瑞府》,总占地面积约1.83万㎡,总建筑面积约13.12万㎡,计容建筑面积约9.8万㎡,容积率5.17,绿化率40%,共由4栋总高31-47层住宅组成,其中1栋1单元住宅41层,1栋2单元住宅31层,2栋1/2单元住宅47层,3栋是幼儿园。
星河盛境3期,总占地面积约3.7万㎡,总建筑面积约26万㎡,分两个地块开发,总规划1466户。星河盛境3期于2023年11月30日取证入市,推出1栋1单元,总层高33层,2梯6户,1栋2单元,总层高49层,3梯6户,共467套房源。有83-87平3房2厅2卫,94-96平3房2厅2卫,106-113平4房2厅2卫。总价折后290万,单价3.3万,带精装修交付,合同26年2-3月份交付,工程进度快可以在25年底之前交付。
2、项目平面图
3、项目户型及价格介绍
87㎡三房两卫🌟280万起 首付42万起 月供10000起(暂时售罄)
94㎡三房两卫🌟320起 首付48万起 月供12000起
96㎡三房两卫🌟325万起 首付49万起 月供12000
113㎡四房两卫🌟385万起 起 首付58万起 月供14500起
83㎡的3房2厅2卫(1栋1单元01/02户型),设计的是竖厅格局,创新LDK一体化餐客厅,S墙设计预留冰箱位,三开间朝南,次卧270度环幕设计,U型厨房,卫生间干湿分离,得房率80.07%(不含赠送),全部西南朝向。
89㎡的3房2厅2卫(1栋1单元03/04户型),设计的是经典竖厅格局,创新LDK一体化餐客厅,S墙设计预留冰箱位,三开间朝南,次卧270度环幕设计,U型厨房,卫生间干湿分离,得房率80.09%(不含赠送),全部东南朝向。
89㎡的3房2厅2卫(1栋1单元06户型),设计的是竖厅南北通透格局,全屋飘窗设计,主卧南北通透双飘窗,U型厨房,卫生间干湿分离,得房率80.08%(不含赠送),阳台主朝东北向。
107㎡的4房2厅2卫,设计的是竖厅南北通透格局,进门送入户玄关,全屋飘窗设计,主卧大套房设计,U型厨房,卫生间干湿分离,得房率80.09%(不含赠送),阳台主朝西北朝向。
87㎡的3房2厅2卫(1栋2单元01/02户型),设计的是竖厅格局,创新LDK一体化餐客厅,S墙设计预留冰箱位,三开间朝南,次卧270度环幕设计,U型厨房,卫生间干湿分离,得房率76%(不含赠送),全部西南朝向。
94-96㎡的3房2厅2卫(1栋2单元03/04户型),设计的是经典竖厅格局,创新LDK一体化餐客厅,S墙设计预留冰箱位,三开间朝南,次卧270度环幕设计,U型厨房,卫生间干湿分离,得房率76%(不含赠送),全部东南朝向。
94㎡的3房2厅2卫(1栋2单元06户型),设计的是竖厅南北通透格局,全屋飘窗设计,主卧南北通透双飘窗,U型厨房,卫生间干湿分离,得房率76%(不含赠送),阳台主朝东北向。
113㎡的4房2厅2卫,设计的是横厅南北通透格局,进门独立入户玄关,主卧大套房设计,三开间朝南,全屋飘窗设计,客厅采光面特别靓,得房率76%(不含赠送),阳台主朝东南向。
4、项目周边配套
交通配套:星河盛境3期临近龙岗大道,南坪快速,水官高速等交通主干道,可快速通达深圳各大区域;
3号地铁线“永湖站”距离约500米,步行约10分钟,2站进大运可换乘14/16号线,4站到布吉,5站到罗湖,7站到福田岗厦北,14号地铁线“坳背站”距离约1公里,还有深大城际线路(预计2026年开通)。
商业配套:项目自带底商,约1.5公里范围内还有天虹商场,荣超购物中心(内有大型沃尔玛商超),约2公里内有金沙摩尔,新世界购物广场,横岗ONE等商业体;在大运还有星河coco park(内有山姆会员店),华润大运天地(北区)已经开业。

学校配套:星河盛境3期家门口规划有1所小学,1所九年制公办学校。
另外根据龙岗区教育局最新的学区划分,小学学区划分在保安学校小学部,初中学区划分在保安学校初中部,园山实验学校;
还值得一提的是香港中文大学附属时进学校(待建),信义外国语学校(待建,该校是龙岗教育局与深圳外国语学校合作共建),后期看这2所学校会不会划进学区范围内。
5、综合测评
房产知识一百条
1、什么是房产:房屋产权的简称。
2、什么是地产:是指土地财产。
3、什么是房地产:是房产和地产的总称。
4、什么是房地产业:从事房地产开发、建设、经营、管理以及维修、装饰和服务的综合性产业。
5、什么是房地产开发:是指在依法取得土地使用权的土地上按照使用性质的要求进行基础设施、房屋建筑的活动。
6、什么是土地开发:是将“生地”开发成可供使用的土地。
7、集体土地是指:农村集体所有的土地。
8、征用土地是指:国家为了公共利益的需要,可依照法律规定对集体所有的土地实行征用。
9、什么是土地所有权:是指国家或集体经济组织对国家土地和集体土地依法享有的占有、使用、收益和处分的权能。
10、什么是土地使用权的出让:指国家以协议、招标、拍卖的方式将土地所有权在一定年限内出让给土地使用者,由使用者向国家支付土地使用权出让金的行为。
11、什么是土地使用权转让:是指土地使用者通过出售、交换、赠与和继承的方式将土地使用权再转移的行为。
12、什么是地籍、产籍:是对在房地产调查登记过程产生的各种图表、证件等登记资料,经过整理、加工、分类而形成的图、档、卡、册等资料的总称。
13、生地是指:不具备开发条件的土地。
14、熟地是指:已完成三通一平(水、电、道路,土地平整)或七通一平,具备开发条件的土地。
15、什么是宗地:是地籍的最小单元,是指以权属界线组成的封闭地块。
16、什么是宗地图:是土地使用合同书附图及房地产登记卡附图。它反映一宗地的基本情况。包括:宗地权属界线、界址点位置、宗地内建筑位置与性质、与相邻宗地的关系等。
17、证书附图是指:房地产后面的附图,主要反映房地产情况及房地产所在宗地情况。
18、什么是物业管理:泛指一切有关房地产开发、经营、商品房销售、租赁及售后服务。
19、什么是业主委员会:是在物业管理区域内代表全体业主实施自治管理的组织。是代表
物业全体业主合法权益的社会团体,其合法权益受国家法律保护。
20、业主委员会是如何产生的:由业主大会从全体业主中选举产生。
21、住房补贴是指:国家为职工解决住房问题而给予的补贴资助。
22、房屋的所有权是指:对房屋全面支配的权利。
23、房地产交易的两种主要形式是:地产交易形式与房产交易形式。
24、建筑物是指:人工建造而成的房屋和构筑物。
25、构筑物是指:建筑物中除房屋以外的东西。
26、什么是期房:是指消费者在购买时不具备即买即可入住的商品房。
27、期房是如何介定的:房地产开发商拿到商品房预售许可证开始至取得房地产权证大产证或竣工验收合格可以直接入住使用)为止。
28、什么是预售合同:消费者在购买期房时签定的销售合同。
29、什么是现房:是指消费者在购买时具备即买即可入住的商品房,即开发商已办妥所售的商品房的大产证(或已经竣工验收合格并交付使用)的商品房。
30、什么是毛坯房:房地产商交付屋内只有门框没有门,墙面地面仅做基础处理而未做表面处理的房叫毛坯房。
31、什么是成品房:是指对墙面、天花、门套、地板实行装修。
32、什么是商品房:是指以完全的市场价格向购房者出售的房子。
33、商品房预售是指:在房地产尚未建成以前,房地产的经销商在取得受买人一定数量的定金后,将期房出售给受买人。
34、商品房现售是指:指房地产开发企业将竣工验收合格的商品房出售给买受人。
35、二手房通常指的是:再次进行买卖交易的住房。
36、经济适用房指的是:面向中低收入家庭的普通住宅。
37、例出3种以上的安居房的种类:准成本房、全成本房、全成本微利房和社会微利房。
38、低层住宅的介定:1-3层的住宅。
39、多层住宅的介定:4-6层的住宅。
40、小高层住宅的介定:7-11层的住宅。
41、中高层住宅的介定:12-16层的住宅。
42、高层住宅的介定:16层以上为高层住宅。
43、超高层建筑的介定:总高度超过100米的建筑。
44、商品房的结构是指:房屋主体所使用的施工工艺和用材。
45、钢结构的意思是:承重的主要结构是用钢材料建造的,包括悬索结构。
46、钢混结构的意思是:承重的主要结构是用钢和混凝上建造的。
47、砖木结构的意思是:承重的主要结构是用砖、木材建造的。
48、砖混结构的意思是:主要是砖墙承重,部分是钢盘混凝土承重的结构。
49、框架结构的意思是:以钢筋混凝土浇捣成承重梁柱,再用预制的隔墙分户的结构。
50、开间指的是:一间房屋内一面墙的定位轴线到另一面墙的定位轴线之间的实际距离。
51、进深指的是:一间独立的房屋或一幢居住建筑内从前墙的定位轴线到后墙的定位轴线之间的实际长度。
52、层高指的是:下层地板面或楼板面到上层楼层面之间的距离。
53、净高指的是:下层楼板上表面到上层楼板下表面之间的距离。
54、占地面积指的是:地块的总面积。
55、1亩约等于多少平方米:666.66㎡
56、居住小区总用地指的是什么用地的总和:住宅总用地,公共建筑设施总用地,道路、广场用地、庭院、绿化用地的总和。
57、住宅总用地是指:住宅用地面积的总和。
58、公建总用地是指:小区内部公共建筑占地面积的总和。
59、建筑用地面积的介定:建设用地位置和界线所围合的用地之水平投影面积。
60、建筑基底面积是指:建筑物首层的建筑面积。
61、建筑高度是指:建筑物室外地平面至外墙面顶部的总高度。
62、房屋的基底面积是指:房屋的基底面积是指建筑物底层勒脚以上外围水平投影面积。
63、道路面积是指:小区内宽度大于1.5米道路的面积总和。
64、广场面积是指:停车、回车广场和有铺砌地面的场地面积之和。
65、庭院、绿化面积是指:小区内集中绿化带、小公园,以及公共活动场所等为小区所有居住人员共同使用权的绿化面积的总和。
66、假山、小池算不算庭院、绿化面积:算。
67、人均总占地面积(㎡/人)的计算公式:人均总占地面积=建筑红线内总用地÷本小区规划居住总人数。
68、人均住宅用地面积(㎡/人)的计算公式:人均住宅用地面积=小区内总住宅用地÷本小区规划居住总人数。
69、总建筑面积是指:小区内住宅、公共建筑、人防地下室面积总和。
70、人防地下室算不算在总建筑面积之内:算
71、住宅建筑面积是指:住宅建筑外墙外围线测定的各层平面面积之和。
72、套建筑面积是指:一套房屋的整体面积。
73、套建筑面积的构成是:套内建筑面积和套分摊的公用建筑面积
74、幢(栋)是指:一座独立的,包括不同结构和不同层次的房屋。
75、架空房屋是指:一般为底层架空,以柱子作为承重支撑物的房屋。
76、夹层是指:位于两自然层之间的楼层,指房屋内部空间的局部层次。
77、技术层的意思是:用作水、电、暖、卫生等设备安装的局部层次。
78、技术层层高在多少以上计算层数:2.20米以上的计算层数。
79、结构转换层是指:建筑物某楼层的上部与下部因平面使用功能不同,该楼层上部与下部采用不同结构类型,并通过该楼层进行结构转换,则该楼层称为结构转换层。
80、跃层式住宅是指:一套住宅占两个楼层,由户内楼梯联系上下层,上下两层完全分隔。
81、阁楼是指:利用房屋内的上部空间加建的楼层。
82、阁楼层高在多高以上计算面积:2.20米以上。
83、地上层数是指:即房屋的自然层数,指室内地坪±0.00以上的按楼板结构分层的层高在2.20米以上的楼层数。
84、地上层数用什么数表示:自然数。
85、地下层数是指:采光窗在室外地坪以下的,其室内层高在2.20米以上的地下室的层数。
86、地下层数用什么数表示:负数。
87、房屋总层数是指:房屋的地上层数与地下层数之和。
88、地下层数算不算在房屋总层数之内:算。
89、例出3个以上不算在房屋总层数内的建筑层:假层、夹层、阁楼、装饰性塔楼、楼梯间、水箱间。
90、柱廊是指:有顶盖和支柱,供人通行的建筑物,称为有柱走廊,简称柱廊。
91、骑楼是指:底层为有柱廊房,廊道上方建为楼房的一部分。
92、挑廊是指:指二层以上挑出房屋墙体外,有围护结构,无支柱有顶盖的外走廊。
93、门廊是指:建筑物门前有顶盖,有支柱或围护结构的进出通道。
94、门斗是指:支撑建筑物门前顶盖的是实体墙称为门斗。
95、檐廊是指:房屋檐下方两端有支撑墙体无柱的通道。
96、天棚是指:即天篷,有透明顶篷履盖的屋面。
97、晒台又称什么:露台。
98、露台是指:供人室外活动的上人屋面或底层地面伸出室外的有维护无顶盖的台面。
99、阳台是指:有永久性上盖、有围护结构、有台面、与房屋相连、可以供人活动或利用的房屋附属设施。
100、阳台的分类有:封闭式阳台和半封闭式阳台。
星河盛境御府售楼处电话☎:400-992-7960✔✔欢迎来电咨询!(预约看房热线)可预约销售人员,专业一对一热情服务,让您用专业眼光去买房。
免责声明:本文如无意中侵犯了某方的知识产权告知即删,部分内容图片可能来源于网络,无法核实其真实出处,如涉及侵权请联系删除!
声明:本文由入驻焦点开放平台的作者撰写,除焦点官方账号外,观点仅代表作者本人,不代表焦点立场。
