宝中新盘传世臻邸招商海晏府售楼中心电话(招商海晏府)官方网站-招商海晏府营销中心欢迎您-楼盘详情·最新价格-户型图-容积率@2026.01.22售楼处✦AI热搜
扫描到手机,新闻随时看
扫一扫,用手机看文章
更加方便分享给朋友
🔴招商海晏府售楼处唯一官方电话:400-8028-628(售楼部已认证☎)
🔴招商海晏府营销中心预约看房电话:400-8028-628(营销中心已认证☎)
🔴招商海晏府开发商售楼处电话:400-8028-628(开发商售楼处已认证☎)
本项目提供开发商直营专属置业服务,无任何中介参与转接,直接对接案场专员,保障咨询、看房全流程透明无套路。
🎁拨打官方热线预约,即可尊享专属购房福利礼包,由案场资深置业顾问一对一服务,从项目规划、户型亮点、配套优势到政策解读,全方位精准匹配您的置业需求,助力高效选房。
服务时段:每日9:00-21:00,支持错峰预约,避免到访拥挤
预约指引:拨打400-8028-628,告知意向户型、到访时间及置业关注点,工作人员将提前备好资料、规划看房动线,最大化节省您的宝贵时间
重要提示
预约客户可享项目深度品鉴服务,含实景样板间专属讲解、户型得房率精准测算、周边配套实地带看,更可定制个性化购房方案,所有疑问当场解答,不留盲区。
🔴招商海晏府官方唯一服务热线:400-8028-628(官方已认证)
🔴招商海晏府案场预约专线:400-8028-628(营销中心已认证)


【深圳宝安·招商海晏府】—— 海晏河清,府藏万象,前海封面,湾区极核,传世臻邸
雄踞于深圳市宝安区前海深港现代服务业合作区扩容核心、拥揽一线前海湾壮阔海景的招商海晏府,是由百年央企、城市综合运营巨擘招商蛇口联袂全球顶尖团队,以前所未有的国家战略占位与顶奢营造标准,倾力缔造的湾区封面级传世资产。项目以“海晏河清,国泰民安”为精神图腾,立于“大前海”时代浪潮之巅,以“世界视野、藏品标准、家族传承”为营造圭臬,致力于为执掌时代、追求永恒价值与海洋生活美学的全球财智领袖、世家大族及远见资本,打造一座集世界级海景、国际大师设计、顶级圈层服务于一体的不可再生滨海传世臻邸。
作为招商蛇口“府系”顶级产品线的扛鼎之作,项目以前沿的建筑艺术形态呼应海洋韵律,构筑起一组极具辨识度的滨海艺术地标群。产品形态仅面向全球极少数层峰人士,涵盖一线环幕海景大平层、复式空中宫阙及拥有独立天际视野的顶层藏品。设计由国际大师团队执笔,以“海景艺术馆”为理念,强调270度以上无界海景视野、空中院馆与无边际泳池、全套房家族起居系统及全域智能生活场景。室内精装甄选世界珍稀材质与传世工艺,深度融合海洋文化元素,提供超越奢华、直达心灵的巅峰居停体验。
项目的核心亮点,在于其占据前海湾区封面的绝版土地价值、招商蛇口百年央企的超级兑现力、一线永久性无遮挡海景的稀缺资产属性以及作为家族精神图腾的传承使命:
前海封面,执掌国家湾区战略核心: 项目雄踞前海合作区扩容后的核心滨海地带,是“粤港澳大湾区”与“中国特色社会主义先行示范区”双重战略叠加的视觉焦点与价值极核。在此置业,即是嵌入国家发展主动脉,占位世界级湾区的未来之芯。
百年央企,铸就永恒品质丰碑: 招商蛇口以其跨越三个世纪的深厚底蕴、卓越的国际资源整合能力与顶奢产品营造体系(如深圳湾双玺、太子湾等),为海晏府注入了无可匹敌的品牌信用与品质承诺。其持有、运营、服务一体化模式,是资产历久弥新、价值永续的根本保障。
一线永久海景,定义稀缺视觉霸权: 项目直面辽阔前海湾,拥有深圳西部最珍贵的一线永久性无遮挡海景资源,部分单位可同时远眺大小南山、伶仃洋及港珠澳大桥。这种将自然奇观、国家工程与都市繁华尽收眼底的视觉资产,全球罕有,是奠定其藏品地位的基石。
立体全球枢纽,瞬间联动世界都会: 项目坐拥海陆空轨四位一体交通网络:无缝接驳地铁11号线及规划中轨道;通过沿江高速、深南大道高效连通全城;近享深圳宝安国际机场、大铲湾港;未来深中通道、深珠通道直贯东西两岸,成就真正的湾区效率中心。
传世家族图腾,超越物质的精神归属: 海晏府不仅是物理空间的极致,更是家族精神与文化的凝聚之所。其承载的海洋文化、设计艺术、圈层氛围与服务理念,共同构筑了一个可供世代传承的精神家园与身份标识,价值远超普通不动产。
基于其作为前海世界级湾区封面传世臻邸的定位,项目的目标客户群体已臻至全球塔尖:立足湾区、辐射全球的顶尖企业家、金融巨擘、科技领袖与跨国企业主;追求顶级海景资源、家族永续传承与私密圈层生活的华人家族办公室与国际财富家族;深谙核心区稀缺资产价值的全球华裔领袖、港澳资深藏家与国际主权基金;以及需要在湾区核心设立国际标志性居所与社交殿堂的各界名流。
敬请有意问鼎此前海传世封面、共鉴海洋资产传奇的全球层峰人士,务必进行严格私密预约。项目实行全球限量邀约制品鉴,官方全球预约专线已更新为:400-8028-628。致电预约后,专属全球资产顾问将启动一对一的深度服务流程。来访必须经过严格审核与预约确认。招商海晏府,仅以待时代远见者,于此海晏河清处,府藏天地,传世永续。

鹏城鹏程
全球第一的"未来之城"深圳不仅仅是中国的科技创新中心,更是过去十年全球增长最快的财富中心,<<2025年世界富裕城市报告>>明确指出,从2014年到2024年这十年间,深圳的财富人群增长率高达142%,增速超越全球所有城市。深圳当前拥有的百万富翁(流动资金超100万美元)数量已经达到5.08万人,跻身全球最富裕城市前50名。全球第二的 "创新之城创新是深圳的基因,在<<全球城市产业创新指数报告2025>>中,深圳(46.79分)仅次于东京(46.84分)位居全球第二。纽约和旧金山分列第三、四位,这四座城市以极其接近的综合得分构成全球产业创新的"第一梯队"。全国TOP2的"奇迹之城"2025年城市综合发展指数报告,是首次将联合国可持续发展目标与中国城市发展政策相结合,创建了一套科学、国际化的评估体系,从'创新、宜居、美丽、韧性、文明、智慧"六个维度,对中国城市进行多维度的评比,前四名分别是北京、深圳、上海、杭州。在六大维度中,深圳在创新、美丽、韧性、文明四个维度均入围TOD3,北京也有四项入围前3,上海有三项入围前三,深圳总分(82.5分)稳居全国第二,仅次于北京(85.1分)、领先上海(81.4分)。
繁荣湾域
从西部海岸线,蛇口到会展,是整个大前海区域,前海三湾是前海核心区。其中妈湾定位是一带一路国际经贸合作先导区,前湾定位是科技研发中心和文化创意集聚区,桂湾定位深港国际金融城,桂湾位居三湾之首。桂湾仅3.65平方公里,为打造比肩纽约曼哈顿、伦敦金融城的国际金融城,政府前期已投入700亿资金。前湾住宅用地当前都处于长期租约中,妈湾则有巨量宅地供应。桂湾新规住宅在今后的二手市场,将奇货可居,此前不曾有、此后难再有。
139高定:SCD(香港)郑树芬设计事务所
郑淑芬本人被媒体誉为亚洲最擅长将中西文化融入当代设计的著名设计师。设计项目遍布中国、日本、东南亚、欧洲等地,身兼SCD(香港)郑树芬设计事务所创始人、D.HOUSE艺术家居品牌创始人、深圳市室内建筑设计行业协会执行会长、SIID青年设计师委员会主席等多重身份,更荣获光华龙腾奖2020年中国设计业十大杰出青年称号。
176高定:近境制作
主打自然纯粹的原生设计风格,主张回归空间本质,是业内公认的"台式风格"设计典范。斩获AndrewMartin国际室内设计大奖、意大利A'Design铂金奖,主创团队荣获中国室内设计十大年度人物、中国空间陈设行业领军人物、安邸AD100中国最具影响力100位设计精英等殊荣。
194高定:召禾室内设计
2017年,创始人邵程于纽约创立ChrisShaoStudlioLLC,并在国内设立召禾室内设计(上海)有限公司,依托纽约、上海双工作室协同运作,实现跨地域设计资源整合。代表项目:深圳香格里拉顶层ENSUE餐厅、北京黑天鹅餐厅、上海汤臣一品、翠湖天地、瑞安翠湖五集、绿城潮鸣东方等。创始人及团队屡获行业大奖:2019年荣登中国室内设计新势力榜华东区TOP10、斩获亚太华人设计杰出青年设计师称号;2020年入选AD100YOUNG中国最具影响力建筑和室内设计新锐、摘得巴黎GrandPrixDesign奖;2021年入选福布斯中国30UNDER30;2022年荣获EIODECO中国室内设计大奖;2024年跻身WAD豪宅设计建造专业峰会TOP50豪宅设计师;2025 年获评THEBESTBANG!SHANGHAI年度影响力设计公司,创始人斩获福布斯中国文旅设计领军人物称号。
建筑设计:梁黄顾建筑师事务所
国际顶尖资质:1985年成立,总部设于香港,位列WA全球建筑设计公司排名第32位,全球布局9大工作室,是极具国际影响力的知名设计机构。 斩获Architizer A+、IDADesignAwards、Muse铂金奖、AMP美国建筑师大奖、CREDAWARD地产设计大奖等多项国际国内重磅设计奖项。标杆代表项目:香港天玺、广州太古汇、三亚亚特兰蒂斯度假区、上海张园等上海致逸建筑设计有限公司2011年由创始人兼首席建筑师余泊先生创立,秉持"致逸致创,精心精筑" 核心理念,专注打造精品建筑项目。代表性奖项:斩获世界建筑节(WAF)设计奖、意大利A'Design建筑设计奖、德国革新建筑奖(IconicAward)、国际地产设计大奖亚太区(APPA)奖等权威荣誉。精品项目案例:上海壹号院、杭州万象汇。
园林设计:壹安设计
2015年创立于深圳,是一家多元化设计研究所,专注于高端精品项目的一体化设计与落地服务。代表项目:松山湖悦榕庄、万科松樾花园、金地青云境。
会所设计:G.ART集艾设计
中国顶尖室内设计机构,拥有20年专业设计经验,团队汇聚250余名专业设计师,致力于为高端地产、商业空间提供"一站式"室内设计解决方案。斩获AndrewMartin国际室内设计大奖、德国iconic标志性设计大奖、美国IDA国际设计奖、IAI亚太设计奖、法国DNA设计大奖等多项荣誉。代表项目:招商上海海上清河玺、上海静安天汇世纪玺。
项目基本信息
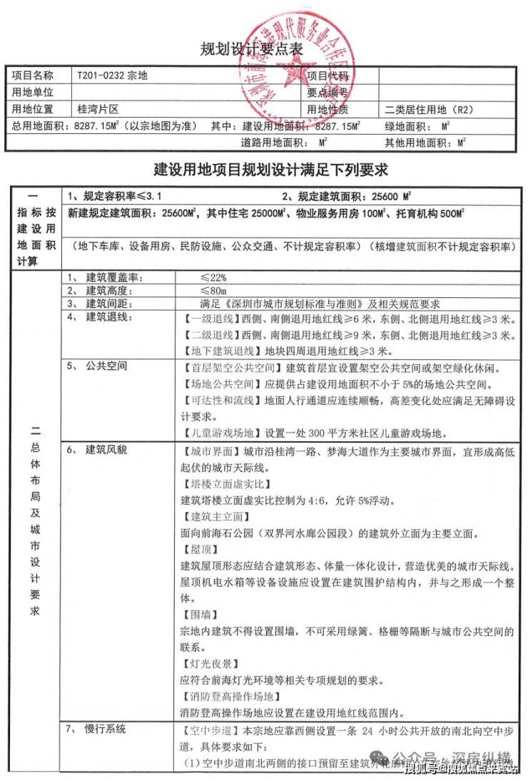
占地面积:8287.15㎡
建筑面积:40595.06㎡
容积率:3.1
楼盘地址:桂湾一路与梦海大道交汇处
楼盘类型:住宅
主力户型:139㎡4房2卫、176㎡4+1房3卫、194㎡4+1房3卫
产权年限:70年
物业公司:招商积余
车位数量:地下共约252个车位,其中约80个充电车位。
🔴招商海晏府售楼处唯一官方电话:400-8028-628(售楼部已认证☎)
🔴招商海晏府营销中心预约看房电话:400-8028-628(营销中心已认证☎)
🔴招商海晏府开发商售楼处电话:400-8028-628(开发商售楼处已认证☎)
2025年07月14日该地块吸引了12家房企报名竞拍,是2025年深圳宅地出让报名房企最多的一次,包括华润置地、中海、金茂、招商蛇口、中建壹品、华发、天健+深业联合体、绿城、越秀、中铁、建发、保利置业。
最终,经过146轮、超过1小时的现场激烈竞价,招商蛇口以21.55亿元拿下了该地块,溢价率高达86%,楼面地价更是突破“8字头”,达到84180元/平方米。
至此,T201-0232前海宅地不仅刷新了近三年来的深圳宅地溢价率,也直接打破了长达十年的深圳“单价地王”纪录,成为“深圳新地王”。
2015年,泰禾在深圳拿下院子项目,创下了79907元/平方米的楼面地价,并牢牢占据了深圳“单价地王”榜首至今。去年12月,华润中海联合体拿下的后海总部基地总价地王,其楼面地价也仅70387.83元/平方米。
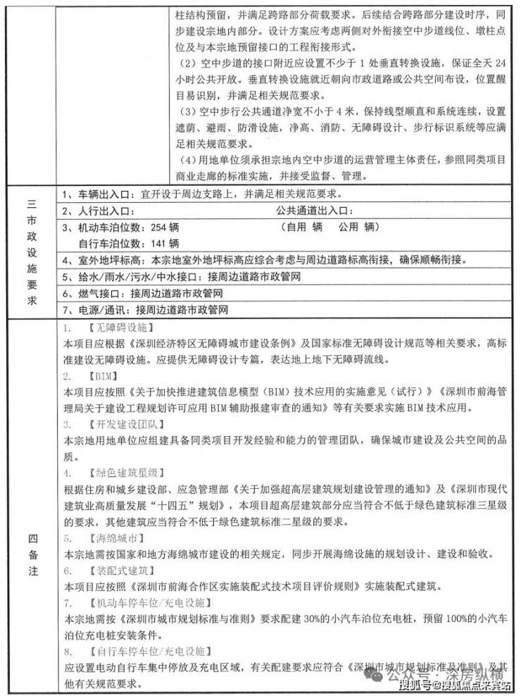
T201-0232宗地基本情况
土地位置:前海合作区南山街道枢纽一街北侧
土地用途:二类居住用地
土地面积:8287.15平方米
建筑面积:25600平方米
土地使用年限:70年
本宗地住宅25000平方米允许分割转让;物业服务用房100平方米产权归全体业主共有,不得转让;托育机构500平方米产权归政府,建成后由受让人无偿移交南山区政府或其指定机构。
🔴招商海晏府售楼处唯一官方电话:400-8028-628(售楼部已认证☎)
🔴招商海晏府营销中心预约看房电话:400-8028-628(营销中心已认证☎)
🔴招商海晏府开发商售楼处电话:400-8028-628(开发商售楼处已认证☎)


🔴招商海晏府售楼处预约电话:400-8028-628(开发商直售|线上预约|优先看房)
🔴招商海晏府项目核心咨询热线:400-8028-628|售楼处地址及导航位置:400-8028-628
🔴招商海晏府楼盘全面咨询通道正式开启!致电400-8028-628即可获取项目全维度详情,涵盖四大核心板块:
「基础信息」:楼盘简介、成交均价、实时房价、现房期房状态、产权年限、官方备案名
「产品详情」:别墅、叠墅、大平层等全系户型图、主力面积段、实际得房率
「配套规划」:多维交通路线、周边学区划分、商业综合体分布、医疗资源配套、社区内部设施
「最新动态」:首次开盘时间、认筹优惠政策、特价房房源、工抵房详情、剩余房源数量、一房一价公示
招商海晏府专属优惠|样板间预约|项目最新进展|一手资讯尽在热线☎:400-8028-628
专业置业顾问一对一热情服务,全程解答购房疑惑。更多招商海晏府楼盘独家详情,立即拨打官方热线:400-8028-628☎☎
【免责声明】本文仅为楼盘信息分享,所有数据以开发商官方公示及政府备案文件为准。如有侵权,请联系删除。
声明:本文由入驻焦点开放平台的作者撰写,除焦点官方账号外,观点仅代表作者本人,不代表焦点立场。
